星露谷物语游戏中如何制作帽子?星露谷物语帽子制作配方一览
最近有很多朋友在咨询小编星露谷物语游戏中如何制作帽子??下面小编就为大家带来了星露谷物语帽子制作配方一览,大家可以来看看哦。
星露谷物语游戏中如何制作帽子?星露谷物语帽子制作配方一览

在游戏中,可以在艾米丽家里使用她的缝纫机来制作服装,制作需要材料为布料加配方。
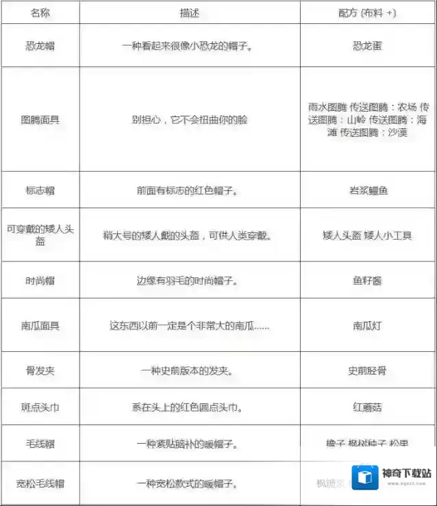
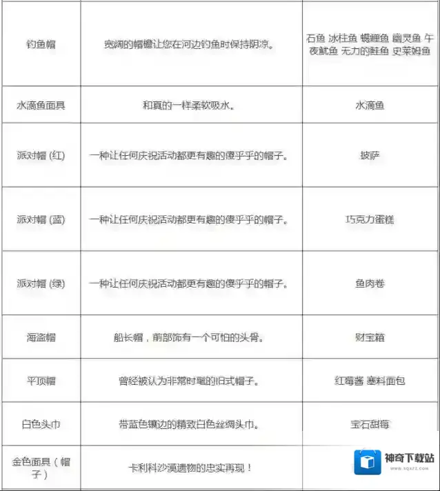
帽子制作配方:



手游厂商信息
- 手游厂商: 暂无
- 手游备案: 暂无
- 权限说明:点击查看
- 隐私政策:点击查看
星露谷物语手游相关内容
-

-

-

-
星露谷物语物品栏怎么扩充 星露谷物语物品栏扩充方法攻略
《星露谷物语》是一款让人又爱又恨的农场模拟游戏,物品栏容量直接影响效率。小编最近发现很多玩家都在为背包容量发愁,其实只要找到正确的升级路线,就能让物品栏瞬间扩容。这个方法或许能帮你解决问题。感兴趣的网友与小编继续往下看吧!星露谷物语物品栏怎么扩充 星...2025-12-02 -

-
星露谷物语社区中心怎么开启 星露谷物语社区中心解锁方法
《星露谷物语》是一款生活模拟类游戏,社区中心的开启暗藏玄机。小编最近在攻略中发现,这个建筑的解锁条件比想象中复杂。比如必须在特定时间、特定天气下,才能触发剧情。感到兴趣的网友们跟着小编一同了解吧。星露谷物语社区中心怎么开启 星露谷物语社区中心解锁方法...2025-12-01 -

-

-

-

神奇下载网







